Amperaje necesario para circuito
#1
Hola a todos, os explico mi proyecto 

Estoy completando un circuito con tres secciones independientes, pero conectadas entre sí de forma que los trenes pueda circular por todos ellos accionando los desvíos correspondientes.

Cada circuito dispondrá de un regulador de velocidad, el cual carece de inversor de polaridad, por lo cual a la salida del regulador pondré un interruptor de 6 pines para invertir la polaridad cuando quiera mover las locos marcha atrás.

Todos los circuitos estan en un mismo plano, sin pendientes que salvar por las locos i tengo previsto hacer circular como máximo tres locos simultáneamente.

Voy a colocar, entre semáforos e iluminación unos 30 leds.

Voy a colocar 6 desvíos eléctricos, dos de los cuales funcionarán simultáneamente y el resto individualmente. (También coloco otros desvíos manuales -cosas del presupuesto-).

Los desvíos son Minitrix, no sé cuánto consumen. Por cierto, como no me fio del final de carrera los moveré con un interruptor de palanca de 6 pines con retorno al centro, 3 pines para mover el desvio y los otros tres y para identificar la posición ya que voy a poner un led que permanecerá encendido mientras el desvio esté desviado gracias a un pequeño circuito alimentado con un CI 555 conectado también a la misma fuente de alimentación.

Mi pregunta es la siguiente:

Si coloco para alimentar todo lo anterior una fuente de 12V a 5 amperios, sería adecuado? Preferiria instalar un solo alimentador con salida a CC de 12V. 


La idea seria sacar del alimentador tres conexiones, una para cada uno de los tres circuitos, una más para la iluminación y otra  para los desvíos.

Qué opináis?

Muchas gracias por anticipado.
Responder
#2
Hola,
Si tienes tres circuitos independientes, tienes que utilizar tres fuentes de alimentación independientes (o sea que no compartan masa, normalmente el negativo). 

Por otra parte te recomiendo utilizar reguladores PWM, los cuales puedes encontrar en alliexpress a muy buen precio (mira que estén sobredimensionados p.e. 3-35V; [b]5A[/b]) Estos reguladores están protegidos frente a cortocircuitos y sobrecargas.

También te sugiero que en los desvíos utilices la técnica de descarga por condensador. Si los desvíos son los antiguos de ibertren, en mi caso tuve que anular la protección interna del desvío para mejor funcionamiento, pues ya no correrás el riesgo de quemarlos si utilizas esta técnica.

En cuanto a los leds yo también he puesto como 30 farolas (compradas en Alliexpress). Las he puesto todas en paralelo (no llevan ninguna resistencia limitadora individual), con una resistencia limitadora común de 120 ohmios/4W a una F.A. que da 20 voltios a la salida (la misma fuente que utilizo para los desvíos). La ventaja es su sencillez, que todas iluminan por igual, poder poner alguna farola más sin notar cambios en la iluminación del resto de farolas y si se funde una farola, las demás continúan encendidas sin problema, pues están conectadas todas en paralelo y si haces algún cortocircuito no se estropea nada. La intensidad en cada una de ellas es de unos 5mA.

Finalmente decirte que las fuentes de alimentación que utilices no tienen que ser potentes, las locomotoras consumen como 150mA máximo, la iluminación otros 150mA (0,15A), y los desvíos "nada".

Un saludo,
CN
Responder
#3
(08-11-2025, 13:18)astrocarlos escribió: Finalmente decirte que las fuentes de alimentación que utilices no tienen que ser potentes, las locomotoras consumen como 150mA máximo, la iluminación otros 150mA (0,15A), y los desvíos "nada".

Buenas tardes.

Tanto como "nada"... no es del todo correcto.

El condensador consume la corriente máxima del circuito del desvío al principio de su carga y va decayendo hasta cero cuando ya está cargado. Así, cada vez que se acciona el desvío el condensador se descarga y se inicia de nuevo este proceso de carga.

En cada ciclo carga se está consumiendo corriente, aunque no tanta como si estuviera el desvío conectado directamente sin usar la técnica de descarga por condensador, y la corriente inicial dependerá del valor de la resistencia colocada en serie.

Como bien dices, no haría falta una fuente de alimentación muy potente ya que se pasaría de un consumo instantáneo de varios amperios a unos pocos miliamperios (lo que es "algo" pero no "nada").

Un saludo.
Responder
#4
Vale, lo dejamos en casi nada, si te parece bien.
Responder
#5
Sí  Sonrisa

Espero no haberte molestado con la corrección.

Un saludo.
Responder
#6
No Pedro, con lo que dices queda más claro. 
Un saludo
Responder
#7
(07-11-2025, 23:13)Aquestsocjo escribió: Hola a todos, os explico mi proyecto 

Estoy completando un circuito con tres secciones independientes, pero conectadas entre sí de forma que los trenes pueda circular por todos ellos accionando los desvíos correspondientes.

Cada circuito dispondrá de un regulador de velocidad, el cual carece de inversor de polaridad, por lo cual a la salida del regulador pondré un interruptor de 6 pines para invertir la polaridad cuando quiera mover las locos marcha atrás.

Todos los circuitos estan en un mismo plano, sin pendientes que salvar por las locos i tengo previsto hacer circular como máximo tres locos simultáneamente.

Voy a colocar, entre semáforos e iluminación unos 30 leds.

Voy a colocar 6 desvíos eléctricos, dos de los cuales funcionarán simultáneamente y el resto individualmente. (También coloco otros desvíos manuales -cosas del presupuesto-).

Los desvíos son Minitrix, no sé cuánto consumen. Por cierto, como no me fio del final de carrera los moveré con un interruptor de palanca de 6 pines con retorno al centro, 3 pines para mover el desvio y los otros tres y para identificar la posición ya que voy a poner un led que permanecerá encendido mientras el desvio esté desviado gracias a un pequeño circuito alimentado con un CI 555 conectado también a la misma fuente de alimentación.

Mi pregunta es la siguiente:

Si coloco para alimentar todo lo anterior una fuente de 12V a 5 amperios, sería adecuado? Preferiria instalar un solo alimentador con salida a CC de 12V. 


La idea seria sacar del alimentador tres conexiones, una para cada uno de los tres circuitos, una más para la iluminación y otra  para los desvíos.

Qué opináis?

Muchas gracias por anticipado.

Buenas tardes.

¿Nos podrías explicar un poco más el planteamiento?

Son tres circuitos independientes pero unidos a través de los desvíos... ¿Cómo vas a aislarlos?

Un saludo.
Responder
#8
(08-11-2025, 13:18)astrocarlos escribió: Hola,
Si tienes tres circuitos independientes, tienes que utilizar tres fuentes de alimentación independientes (o sea que no compartan masa, normalmente el negativo). 

Por otra parte te recomiendo utilizar reguladores PWM, los cuales puedes encontrar en alliexpress a muy buen precio (mira que estén sobredimensionados p.e. 3-35V; [b]5A[/b]) Estos reguladores están protegidos frente a cortocircuitos y sobrecargas.

También te sugiero que en los desvíos utilices la técnica de descarga por condensador. Si los desvíos son los antiguos de ibertren, en mi caso tuve que anular la protección interna del desvío para mejor funcionamiento, pues ya no correrás el riesgo de quemarlos si utilizas esta técnica.

En cuanto a los leds yo también he puesto como 30 farolas (compradas en Alliexpress). Las he puesto todas en paralelo (no llevan ninguna resistencia limitadora individual), con una resistencia limitadora común de 120 ohmios/4W a una F.A. que da 20 voltios a la salida (la misma fuente que utilizo para los desvíos). La ventaja es su sencillez, que todas iluminan por igual, poder poner alguna farola más sin notar cambios en la iluminación del resto de farolas y si se funde una farola, las demás continúan encendidas sin problema, pues están conectadas todas en paralelo y si haces algún cortocircuito no se estropea nada. La intensidad en cada una de ellas es de unos 5mA.

Finalmente decirte que las fuentes de alimentación que utilices no tienen que ser potentes, las locomotoras consumen como 150mA máximo, la iluminación otros 150mA (0,15A), y los desvíos "nada".

Un saludo,
CN

Hola Astrocarlos

Por el nombre no sé si te dedicas a la astronomia o a los trenes (o a las dos cosas tal vez?

Ante todo muchas gracias por tu pronta respuesta y acertados comentarios.

Por lo que comentas ya veo que tendré que poner tres F.A. para las vias y una más que podria alimentar la iluminación y los desvios, es así? Mi intención era poner una única F.A. bajo tablero, pero 4 no tendré más remedio que sacarlas fuera.

No sé mucho de electrónica, no sé por qué las vias no pueden compartir masa (negativo) siendo los reguladores independientes entre sí. Miraré estos que comentas de Aliexprés.

Por lo que respecta a accionar los desvios por descarga de condensador ya me lo habia planteado, pero si los activo mediante pulsador (si no me duermo pulsando) creo que podrá funcionar i pongo menos dispositivos que a la larga siempre acaban estropeados (claro que también me puedo cargar la bobina del desvio, jeje). Los desvios accionados directamente creo que pueden llegar a exigir 1 o máximo 2 amperios, es así? Si acciono dos a la vez con 2 amp seria suficiente?

Te adjunto el esquema de lo que había planteado, pero si no puede ser, pues nada, una F.A. para cada via.

Muchas gracias y saludos


Archivos adjuntos Miniatura(s)
   
Responder
#9
Hola de nuevo, sí también me gusta la astronomía.

Yo tengo una única caja, donde se alojan las fuentes de alimentación y elementos de control. Las fuentes son muy sencillas y hechas por mi, aprovechando unos transformadores que tenia, uno de ellos con dos salidas independientes de 12v+12v/1A y un segundo de 15v/1A para los desvíos y la iluminación. te dejo un enlace de como es la caja que controla un iberama 550 con dos vías independientes. Maqueta 550

En cuanto a como pasan de una vía a otra las locos a través de los desvíos sin cortocircuito es porque los desvíos tienen un pequeño tramo sin continuidad menos de un centímetro)… los trenes en este punto siguen circulando por inercia mecánica hasta que encuentran corriente en el siguiente circuito.

Al estar los dos circuitos aislados me permite que los trenes circulen en direcciones contrarias y velocidades diferentes sin problema alguno

Un saludo,
Responder
#10
Otra cosa, el problema de los reguladores es que normalmente comparten dos terminales de la entrada y salida ("el común"), lo que provocaría cortocircuitos con el esquema que has puesto.
Responder
#11
(08-11-2025, 16:51)Pedro MT escribió:
(07-11-2025, 23:13)Aquestsocjo escribió: Hola a todos, os explico mi proyecto 

Estoy completando un circuito con tres secciones independientes, pero conectadas entre sí de forma que los trenes pueda circular por todos ellos accionando los desvíos correspondientes.

Cada circuito dispondrá de un regulador de velocidad, el cual carece de inversor de polaridad, por lo cual a la salida del regulador pondré un interruptor de 6 pines para invertir la polaridad cuando quiera mover las locos marcha atrás.

Todos los circuitos estan en un mismo plano, sin pendientes que salvar por las locos i tengo previsto hacer circular como máximo tres locos simultáneamente.

Voy a colocar, entre semáforos e iluminación unos 30 leds.

Voy a colocar 6 desvíos eléctricos, dos de los cuales funcionarán simultáneamente y el resto individualmente. (También coloco otros desvíos manuales -cosas del presupuesto-).

Los desvíos son Minitrix, no sé cuánto consumen. Por cierto, como no me fio del final de carrera los moveré con un interruptor de palanca de 6 pines con retorno al centro, 3 pines para mover el desvio y los otros tres y para identificar la posición ya que voy a poner un led que permanecerá encendido mientras el desvio esté desviado gracias a un pequeño circuito alimentado con un CI 555 conectado también a la misma fuente de alimentación.

Mi pregunta es la siguiente:

Si coloco para alimentar todo lo anterior una fuente de 12V a 5 amperios, sería adecuado? Preferiria instalar un solo alimentador con salida a CC de 12V. 


La idea seria sacar del alimentador tres conexiones, una para cada uno de los tres circuitos, una más para la iluminación y otra  para los desvíos.

Qué opináis?

Muchas gracias por anticipado.

Buenas tardes.

¿Nos podrías explicar un poco más el planteamiento?

Son tres circuitos independientes pero unidos a través de los desvíos... ¿Cómo vas a aislarlos?

Un saludo.

Hola Pedro

Al pasar de un circuito a otro los dejo aislados con eclisas de plástico en las dos vias. El circuito lo monto de tal manera que siempre el positivo está en el mismo lado, con lo cual el tren avanza igualmente al cambiar de circuito (a menos que tenga activado el sentido invertido, claro está).


Saludos
Responder
#12
(08-11-2025, 18:23)astrocarlos escribió: Otra cosa, el problema de los reguladores es que normalmente comparten dos terminales de la entrada y salida ("el común"), lo que provocaría cortocircuitos con el esquema que has puesto.

Hola de nuevo


No entiendo muy bien el tema de que los reguladores comparten terminales.
Los que he visto tienen dos bornes para la entrada de la F.A. y dos bornes más para conectar uno a cada via. Cada regulador los suyos, tal como muestro en el esquema.

Dónde se produce el cortocircuito? Es un tema interno del regulador?

He visto tu maqueta. Muy lograda. Me ha gustado la iluminación que has colocado.

Saludos y gracias de nuevo
Responder
#13
Fotografía 
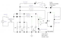
Sí, el regulador PWM tiene dos bornas de entrada (V+ V-) y dos bornas de salida (M+ M-), pues bien, las bornas V+ y M+ están conectadas entre si (común). Si te das cuenta en tu esquema, estas cortocircuitando las salidas (Rojo), que en principio deben tener diferentes voltajes para las diferentes vías.

Te paso los esquemas. Las salidas C1 a C4 son para dar corriente a las "cocheras" cuando se ha de incorporar algún tren a la vía1 (C1) o a la vía2 (C2, C3 y C4). Todos los componentes prácticamente los puedes conseguir por aliespress, por ejemplo los trasformadores de 12v (para las vías) y 15v (para los desvíos y iluminación) puedes comprarlos por algo más de 3 euros (potencia de 5VA, tienes suficiente). Como son pequeños puedes ponerlos todos juntos en una misma caja. A la salida de la caja sale una manguera con 16 cablecillos (de 0,25mm2 de sección cada uno, no hace más sección, créeme) conectados a la maqueta. 

Si te das cuenta, los desvíos se controlan con un solo hilo (más el hilo amarillo común , conectados a todos), todos los desvíos tienen conectados dos diodos (1N4007). Este sistema es muy efectivo, incluso conectando en paralelo dos desvíos (cuando hacemos cambio de un circuito a otro). Con condensadores finales de 3300 uF, tenemos más que suficiente, entregan unos 150 mJ en 10 mS a mis desvíos. Por otra parte, utilizo un solo grupo de descarga y conmutadores de tres posiciones con posición intermedia (sin conexión) que seria el estado normal después de un cambio, también puedes utilizar mejor pulsadores sin retención, para permitir que los condensadores finales (3300uF/35V) puedan cargarse en poco más de 1 segundo después de un cambio y poder volver a actuar.

   
   

Un saludo,
CND
Responder
#14
(09-11-2025, 10:48)astrocarlos escribió: Sí, el regulador PWM tiene dos bornas de entrada (V+ V-) y dos bornas de salida (M+ M-), pues bien, las bornas V+ y M+ están conectadas entre si (común). Si te das cuenta en tu esquema, estas cortocircuitando las salidas (Rojo), que en principio deben tener diferentes voltajes para las diferentes vías.

Te paso los esquemas. Las salidas C1 a C4 son para dar corriente a las "cocheras" cuando se ha de incorporar algún tren a la vía1 (C1) o a la vía2 (C2, C3 y C4). Todos los componentes prácticamente los puedes conseguir por aliespress, por ejemplo los trasformadores de 12v (para las vías) y 15v (para los desvíos y iluminación) puedes comprarlos por algo más de 3 euros (potencia de 5VA, tienes suficiente). Como son pequeños puedes ponerlos todos juntos en una misma caja. A la salida de la caja sale una manguera con 16 cablecillos (de 0,25mm2 de sección cada uno, no hace más sección, créeme) conectados a la maqueta. 

Si te das cuenta, los desvíos se controlan con un solo hilo (más el hilo amarillo común , conectados a todos), todos los desvíos tienen conectados dos diodos (1N4007). Este sistema es muy efectivo, incluso conectando en paralelo dos desvíos (cuando hacemos cambio de un circuito a otro). Con condensadores finales de 3300 uF, tenemos más que suficiente, entregan unos 150 mJ en 10 mS a mis desvíos. Por otra parte, utilizo un solo grupo de descarga y conmutadores de tres posiciones con posición intermedia (sin conexión) que seria el estado normal después de un cambio, también puedes utilizar mejor pulsadores sin retención, para permitir que los condensadores finales (3300uF/35V) puedan cargarse en poco más de 1 segundo después de un cambio y poder volver a actuar.




Un saludo,
CND


Hola Carlos


Nuevamente muchas gracias por tus comentarios y esquemas.

El tema de las vias me queda claro. Colocaré tres F.A. independientes.

Por lo que respecta a los desvios voy a examinarlo con más detalle y probaré de montarlo en protoboard para hacer una prueba, a ver que tal me funciona. Dos preguntas sobre el esquema

1.- La resistencia que identificas como 220R/4W es una resistencia de 4 watios de 220 ohms? 

2.- En el esquema aparte del pulsador ON/OFF de la F.A. y el de las luces, hay otros 3 pulsadores, el que bascula de R a V, otro encima de éste y uno superior (led verde).  Se pueden mover simultáneamente con una solo conmutador de 6 pines de tres posiciones (ON-OFF-ON) o de retorno automático al centro?

Saludos
Responder
#15
Hola,
1.- Sí, la resistencia de 220 ohmios es de 4 W, pues si dejas sin querer el desvió activado, la resistencia disipará 1,5W aprox. Por otra parte, protegerá a la bobina del desvió, pues limita la corriente a unos 80mA (0,08A).
También decirte que la resistencia de 130R (arriba del esquema)  que da luz a los LEDs de iluminación, es de 120 ohmios y también es de 4W. Si las encuentras de más potencia no pasa nada. 

2.- Los conmutadores de los desvíos (son 6) son del tipo on-off-on, o sea de tres posiciones, la posición intermedia no conecta nada y sí, son de dos secciones, o sea 6 terminales, una sección para transmitir el impulso de cambio al desvió y la otra sección simplemente para encender un LED para indicarme que la palanca no está en el centro. Si encuentras conmutadores on-off-on de retorno automático al centro, perfecto!!!, así no te olvidas de poner la palanca al centro. Por cierto, en el esquema falta una conexión de esta sección. Envío el esquema con esta corrección

Las luces las controla también un conmutador de dos secciones, pero del tipo on-on, o sea, sin posición intermedia, una sección para dar corriente a los leds y la otra para la señalización.

Otra cuestión, las bobinas de desvío tienen tres hilos: verde, rojo y amarillo (común). Tengo 8 desvíos, pero 4 están emparejados, con lo que solo necesito 6 conmutadores. Cada bobina en la maqueta se le conectan 2 diodos (en total utilizo 16 diodos), de esta manera, si a un desvió le llega un pulso positivo (verde) va recto, y si le llega un pulso negativo (rojo) desvía. Date cuenta que solo necesito seis cablecillos, más el común, para controlar los ocho desvíos (4 están emparejados).

Por último decirte que si tuviera que hacer una maqueta más grande y más ambiciosa, lógicamente la haría con tecnología digital, te da muchísimas más posibilidades y en muchos aspectos, más facilidades. También es verdad que sale más caro. Yo con este proyecto estoy encantado, actualizando la tecnología analógica de aquella ibertren de los años 80, con los trenes de RENFE que tanto utilicé en la vida real.

Envío el esquema de desvíos actualizado
Un saludo,
CND


Archivos adjuntos Miniatura(s)
   
Responder
#16
(09-11-2025, 20:33)astrocarlos escribió: Hola,
1.- Sí, la resistencia de 220 ohmios es de 4 W, pues si dejas sin querer el desvió activado, la resistencia disipará 1,5W aprox. Por otra parte, protegerá a la bobina del desvió, pues limita la corriente a unos 80mA (0,08A).
También decirte que la resistencia de 130R (arriba del esquema)  que da luz a los LEDs de iluminación, es de 120 ohmios y también es de 4W. Si las encuentras de más potencia no pasa nada. 

2.- Los conmutadores de los desvíos (son 6) son del tipo on-off-on, o sea de tres posiciones, la posición intermedia no conecta nada y sí, son de dos secciones, o sea 6 terminales, una sección para transmitir el impulso de cambio al desvió y la otra sección simplemente para encender un LED para indicarme que la palanca no está en el centro. Si encuentras conmutadores on-off-on de retorno automático al centro, perfecto!!!, así no te olvidas de poner la palanca al centro. Por cierto, en el esquema falta una conexión de esta sección. Envío el esquema con esta corrección

Las luces las controla también un conmutador de dos secciones, pero del tipo on-on, o sea, sin posición intermedia, una sección para dar corriente a los leds y la otra para la señalización.

Otra cuestión, las bobinas de desvío tienen tres hilos: verde, rojo y amarillo (común). Tengo 8 desvíos, pero 4 están emparejados, con lo que solo necesito 6 conmutadores. Cada bobina en la maqueta se le conectan 2 diodos (en total utilizo 16 diodos), de esta manera, si a un desvió le llega un pulso positivo (verde) va recto, y si le llega un pulso negativo (rojo) desvía. Date cuenta que solo necesito seis cablecillos, más el común, para controlar los ocho desvíos (4 están emparejados).

Por último decirte que si tuviera que hacer una maqueta más grande y más ambiciosa, lógicamente la haría con tecnología digital, te da muchísimas más posibilidades y en muchos aspectos, más facilidades. También es verdad que sale más caro. Yo con este proyecto estoy encantado, actualizando la tecnología analógica de aquella ibertren de los años 80, con los trenes de RENFE que tanto utilicé en la vida real.

Envío el esquema de desvíos actualizado
Un saludo,
CND

Hola Carlos
Una vez más agradecerte el tiempo que te has tomado conmigo i las explicaciones y diagramas que me has enviado y que me van a ser muy útiles. Voy a ver si compro los componentes necesarios y monto una prueba.
Si necesito alguna ayuda adicional volveré a abusar de tu amabilidad.
Muchas gracias

Jordi
Responder


Posibles temas similares...
Tema Autor Respuestas Vistas Último mensaje
  Conectar un segundo transformador para independizar electricamente dos óvalos Archi 8 1,548 28-03-2026, 17:18
Último mensaje: Archi
  Tutorial descarga capacitiva (por condensador) para desvios Carles 94 295,058 08-12-2025, 12:01
Último mensaje: Aquestsocjo
  Controladores de motores paso a paso para Arduino y BIOS DCS Joshua 0 1,237 24-07-2025, 07:44
Último mensaje: Joshua
  Cámara para vagón en escala N Xinxilla 56 56,800 20-03-2025, 08:57
Último mensaje: Adolfo Ant.
  Conectores para cuadro de mando Aquestsocjo 21 14,042 21-01-2025, 11:24
Último mensaje: emcuadros
  Tensión para este Semáforo Adolfo Ant. 7 8,521 17-10-2023, 19:06
Último mensaje: luisperezmochuelo@gmail.com
  Calculos resistencias para led leptrain 2 4,681 25-07-2022, 12:32
Último mensaje: tigrin
Música Interruptores reed para cambios de vía cvillajos 7 10,577 14-07-2022, 22:44
Último mensaje: samy
  Ayuda: Semáforo en rojo reduce velocidad del circuito a la mitad [Analógico] cvillajos 35 37,149 13-03-2022, 11:12
Último mensaje: MarioAndretti
  Alargo para cables desvío. FernaN 4 7,396 11-02-2022, 12:03
Último mensaje: supertren_es

Salto de foro:


Usuarios navegando en este tema: 1 invitado(s)